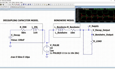
When designing high-speed or high-current electronic systems, power integrity becomes a critical factor. Voltage ripple, transient spikes, and electromagnetic interference can cause unpredictable behavior or even...
Introduction In today’s digital-first environment, shared documents and cloud-based tools have become central to communication, collaboration, and knowledge management. One such reference that often appears in...
In today’s rapidly evolving digital and conceptual landscape, new terms emerge that spark curiosity and inspire exploration. Aponeyrvsh is one such term that has gained attention...
In today’s rapidly evolving world, new concepts, terms, and innovations emerge frequently. One such term gaining attention is Arisapes. Whether you’ve come across in discussions, research,...
In today’s rapidly evolving digital world, unique identifiers and brand names play a crucial role in standing out online. One such emerging term gaining curiosity and...
In today’s rapidly evolving digital and creative world, new concepts and identities emerge that capture curiosity and imagination. One such intriguing term is Auralyn dashwing. Whether...
In an increasingly digital world where information is abundant but clarity is rare, Voozon.com has emerged as a dynamic online platform offering a wide range of...
In today’s rapidly evolving world, Bảce has emerged as a concept that is steadily gaining attention across various industries and communities. Whether discussed in cultural, technological,...
The term Hcooch ch2 h2o may appear unusual at first glance, but in organic chemistry contexts it generally represents a simplified or shorthand notation associated with...
In an era where language evolves as rapidly as technology, Zoswerheoi stands out as a fascinating and enigmatic term. Whether encountered in digital communities, conceptual discussions,...